25件作品获评2022年度川观文学奖 颁奖典礼将于今年底举行
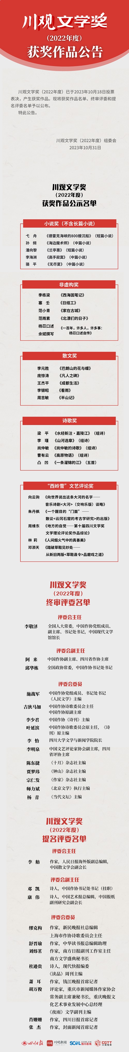
10月31日,川观文学奖(2022年度)组委会发布公告称,川观文学奖(2022年度)获奖作品已于2023年10月18日评选产生,并于10月27日至10月30日进行公示,共有25件作品分获川观文学奖(2022年度)小说奖(不含长篇小说)、非虚构奖、诗歌奖、散文奖、“西岭雪”文艺评论奖。据了解,2022年度川观文学奖颁奖典礼将于今年底在成都举行。
经终审评委会主任李敬泽提议,从本届起,川观文学奖“报告文学奖”改为“非虚构奖”。
本届川观文学奖评选于2023年4月底启动。根据组委会新修订发布的《2022年度川观文学奖评选规则》,评选工作由四川日报全媒体聘请11名传媒业知名作家、评论家和编辑部相关人员组成提名委员会,对2022年度全国文学刊物或出版社发表、出版的小说(不含长篇小说)、非虚构,四川日报、川观新闻、四川在线所刊载的诗歌、散文、“西岭雪”文艺评论等作品进行认真梳理,分别提名选出10篇中短篇小说、10部非虚构、20篇散文、20首诗歌、20篇文艺评论作品提交终审评委会评审。
经由李敬泽、吉狄马加、阿来、邱华栋、施战军、叶延滨、李少君、李怡、李明泉、陈东捷、贾梦玮、宗仁发、师力斌、杨青等14位著名作家、学者和重要文学刊物主编组成的终审评委会认真审阅、投票,组长复议,评委会主任审定确认等程序,最终产生川观文学奖(2022年度)获奖作品名单。
1991年,四川日报在全国党报中首开先河,以编辑部名义设立常设性文学大奖——四川日报文学奖。岁月流转,文学流芳。从1991年到2002年,成功举办12届四川日报文学奖,见证了中国文学发展脉络,华君武、王蒙、周克芹、阿来、余光中、魏明伦、叶延滨、张新泉、张执浩等蜚声文坛的作家、诗人都曾先后获得四川日报文学奖。
为以文立心,以文铸魂,助力新时代文学攀高登峰,2022年8月,在四川日报创刊70周年之际,重启中断20年的四川日报文学奖,并更名为四川日报川观文学奖,简称川观文学奖。川观文学奖设置小说奖(不含长篇小说)、诗歌奖、散文奖、非虚构奖和“西岭雪”文艺评论奖等5大奖项,并将视情况颁授川观文学奖终身成就奖和特别荣誉奖。



